文档导航
第二十四期炉边对话(开发者舞台)
讨论提议:
My Shell club介绍
jim团队分享comfy插件的开发手段

一、 My Shell club的介绍

网址:https://myshell.club/
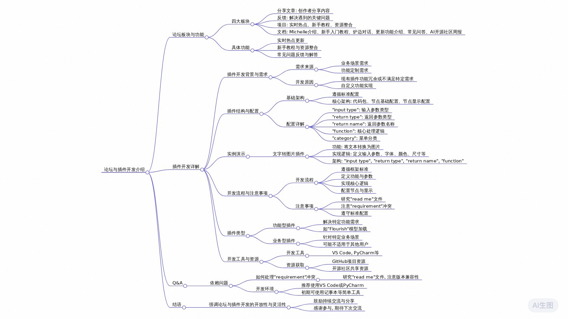
My Shell club 四大板块:
分享板块: 创作者可在 My Shell Club 发布文章。

反馈板块: 分享问题解决方法。


项目板块: 包含实时热点、新手教程、节点插件资源整合。

文档板块: 提供 My Shell 介绍、新手入门教程、炉边对话、常见问答及 AI 开源社区周报。


二、 COMFYUI插件相关基本概念
1、 开源特征
COMFYUI作为开源容器,我们搭建工作流过程中,经常需要查看COMFYUI底层的实现逻辑,比较常用的节点参照,一般由nodes.py文件中提供:

Nodes.py可查找大多数comfyui节点的代码,main.py则是我们运行Comfyui的入口文件。
1、 插件安装及相关基础
我们自定义的插件都安装在COMFYUI主目录的custome_nodes文件夹下:

所以,也可以查看我们安装的他人的或者自己开发的插件,都必须位于这个目录中。
1、 Requirements & Dependency
重点要讲一下插件安装过程中,需要特别注意首先阅读插件的readme文件或requirements.txt,一些重点注意事项,安装方法等通常在readme文件中有指引,另外特别是插件安装过程中的requirements.txt文件中,会有与插件安装相关的依赖package,建议不论是comfyui或秋叶的集成包,在安装插件之前都看一下特别是与底层cuda,pytorch相关的版本是否会有冲突,如果遇到ucda,pytorch需要更新或者指定特定更新版本的,需要特别注意。

尽可能避免插件安装过程中的package依赖冲突
一、 插件基本结构
1、 Init.py:
Init.py文件中COMFYUI容器在检查,安装更新插件是必须 要在插件开发代码中必须 要有的配置文件,重点配置与插件相关的节点代码,节点路径和显示设置:
任何一个COMFYUI插件必须遵循这样的配置结构:

2、 输入输出等关键参数
相关参数说明,输入参数,输出参数,输出参数名称,核心实现功能定义,菜单配置:

初学者阶段,必须知道init.py文件和配置方法和comfyui插件节点中输入输出参数这几个关键内容即可,任何一个插件都是遵循这个标准来进行开发,才可以让COMFYUI这个开源容器来识别我们开发的节点,在此基础之上,我们再来进行配置和开发,熟悉整个框架后,具体的实现过程可依赖DeepSeek或者其他大语言模型来进行实现。
1、 配置和案例演示
现场演示DemoAddNode节点开发,通过DeepSeek来进行编码,简单改动init.py文件中的配置,实现COMFYUI中两个节点相加
DeepSeek部分:

Comfyui部分:

一、 案例拆解
1、 以Github线上版本插件TextTool为例进行相关代码解析,如何实现字体转换成图片如何加载和安装字体,进一步加深对COMFYUI插件结构的理解

2、以大家经使用的Florence2节点,进行分析,拆解其输入参数和输出参数,以及实现过程:

社区讨论 (2)
bobo
2025-06-16 11:39写的蛮好的,建议把标题改成agent创作笔记
煎饺Missa
2025-06-16 17:11宝藏笔记,小白亲测有效实用